新质生产力正深刻重塑城乡规划学科的理论体系与实践路径。其影响不仅体现在技术工具的更迭,更贯穿于空间计算、空间评估、空间场景与空间治理四个核心维度的系统性变革。基于学科建设的本体论视角,本文提出以“基础化+智能化”为导向的“两纵四横”全场景发展模式,并构建“时空数据—时空模型—时空算法—时空场景”的赋能链条,以期为城乡规划人才培养体系、课程内容优化与教学模式革新提供理论支撑与实践指导。
从历史逻辑来看,城乡规划学科的新质化根源于传统理论研究视野有限与未来城市多维拓展需求之间的矛盾。随着社会生产力不断跃迁,学科理论在回应城市复杂性问题时呈现出多次转向:从19世纪末田园城市对自然和谐的追求,到20世纪初功能分区对秩序与效率的强调;从第三次工业革命背景下复合城市的多元融合,到第四次工业革命推动的智慧与弹性城市探索,每一阶段都试图回应时代挑战,却又暴露出整体性不足、平衡性缺失与适应性有限等问题。研究指出,城乡规划学科的变革体现为一种“耦合—脱节—再耦合”的循环过程。
从学术范式来看,城乡规划学科的新质化,意味着理论研究要从“静态导向”迈向“动态导向”。这种动态性体现在3个层面:规划主体上,更加重视可持续发展与居民多样化需求,以宜居性和以人为本为价值导向;规划客体上,城市作为经济、社会与环境多系统协同的有机整体,强调韧性与弹性空间的预留;在实践路径上,规划方法逐步融合大数据、人工智能等技术,实现对城市运行的实时感知与精准预测。
从理论内涵来看,城乡规划学科进入“空间+”阶段后,其基于新质生产力的城乡规划学科新质化发展呈现四重特点:空间治理、空间评估、空间计算与空间场景。在空间治理方面,新质化表现为协同治理与智能治理并行;在空间评估方面,动态监测、实施成效评估与宜居性评价成为核心内容;在空间计算方面,城市被视作由物理与虚拟空间共同构成的复杂有机体;在空间场景方面,数字化、智能化与可视化成为关键特征。这4个维度相互关联、协同作用,共同构成了城乡规划学科新质化的重要理论内涵,为后续的学科发展与实践应用提供了基础支撑。
从人才培养来看,城乡规划学科的新质化对人才培养模式提出了新的要求。研究指出未来人才培养需按照“基础化+智能化”导向调整核心素养要求、培养方案、教学手段,把数据要素融入人才培养全过程。
习近平总书记在论述新质生产力发展问题时指出:“要根据科技发展新趋势,优化高等学校学科设置、人才培养模式,为发展新质生产力、推动高质量发展培养急需人才”。这一指示为城乡规划教育提出了新的时代要求。基于对城乡规划学科新质化的认识,笔者提出以“两纵四横”为总体思路的城乡规划学科人才培养新质化模式(图1)。

▲ 图1 | 城乡规划学科人才培养的“两纵四横”新质化模式2.1 城乡规划学科人才培养新质化的
“基础化”和“智能化”导向
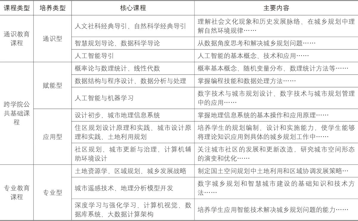
未来的规划人才不仅需要在某一细分方向具备深入研究能力,更要拥有跨领域的综合素养,这就要求教育在“深度”与“广度”之间找到平衡。在这一背景下,基础化导向应运而生。它旨在满足实践端对“一专多能”人才的需求,按照“通识、赋能、应用、专业”4个维度设计新质化课程(表1)。在基础化之上,智能化导向进一步拓展了学生的能力边界。通过数据、算力与算法的融合,规划教育从知识传授延伸至智能化实践。

▲ 表1 | 城乡规划学科新质化转型的初步思路梳理2.2 城乡规划学科人才培养新质化的
“时空化”展开
规划教育要时俱进,把“时空化”作为人才培养的新引擎,让学生能够适应空间治理新质化的时空算据,适应空间评估新质化的时空算法,适应空间计算新质化的时空算力,适应空间场景新质化的时空算题。空间治理新质化,意味着治理方式正从传统的分工模式,迈向协同与智能的跨界合作。空间评估的新质化,使城市规划从静态图纸走向动态演化。空间计算的新质化,让城市成为“可计算”的复杂系统。空间场景的新质化,则为城市设计带来全新的表达方式。
新质生产力的兴起正深刻影响着城市发展进程。随着大数据、人工智能、物联网等数字技术日益嵌入城市居民生活和城市治理与决策体系,城市运行的模式正经历着深刻的变革。本文从数据驱动、模型构建、算法优化和场景应用4个维度系统分析了新质生产力对城乡规划学科新质化的推动作用。进而结合“空间治理—空间评估—空间计算—空间场景”的分析框架,深入探讨了城乡规划学科新质化的特征。研究探索性地提出了城乡规划学科教育模式的创新路径,对城乡规划学科的可持续发展具有指导意义。
原文介绍
《城乡规划学科新质化的全场景模式探索》一文刊载于《城市规划》2025年第8期,第20-26页。
【doi】10.11819/cpr20250802a 武文杰,武汉大学城市设计学院、经济与管理学院教授,中国城市规划学会会员,本文通信作者。
【基金项目】国家社科基金重大项目“城市微观公共服务空间配置优化与可及性评估研究”(20ZDA037);国家自然科学基金项目“立体化居住环境对幸福感的结构化影响及时空效应研究”(42371215)共同资助。
【全文下载】文章已在知网发布, https://kc.cnki.net/detail/article?id=G/weqMdD4qv4vDjrCLdIl2kO45QFsHd/j0omJtc0qcTxrd2kk+/Fs345OTqR+UTIh9m2pitBIAhjccA7P8QDfAgvtIENhOuNC3/BUi1OKUJnUDE2NveqqSLvvINCUSUm2PSWNpFRn/ipACmCgVK92VIH7Rpm7GeVm0RgLRROY0/qEZ2rMNns9DPA5QDaAwYfOgmm1X6mzJrLx8PkOqAH44yxrIvxyO81DpBsC7AWuS5kWjCbj59Tltj/x1voVuFEfddM6pSD6uO5pMG0xP5vi6K7BPISFxn0zE1xJi0H3YkQz0jbXYhOP9H71ds2oBIsdS1uTHXzHFNpiEeu3+hBn5uABXasiJJ5ltCae8uxZY6lajVKv/4hVY7CPRkMx6ltxiNHh130JJlbqN5Eub2Slw==