EN
学院概况
学院简介
学院领导
机构设置
师资队伍
国家和省部级人才
教学团队
实验中心
兼职(客座)教授
行业导师
人才培养
一级学科简介
一流课程
本科生培养
研究生培养
非学历教育
科学研究
科研平台
特色研究领域
重点科研项目
科学研究团队
设计速递
社会服务
合作交流
国内合作
国际交流
党群建设
党建工作
工会工作
共青团工作
统战工作
离退休工作
作风建设
诚聘英才
公共服务
规章制度
设备共享
空间预约
下载中心
栏目导航
新闻动态
通知公告
信息公开
学校层面
学院层面
规章制度
校友之家
校友活动
校友名录
学院概况
学院简介
学院领导
机构设置
学术机构
教学机构
党政机构
师资队伍
国家和省部级人才
教学团队
城市规划系
建筑系
设计系
图学与数字技术系
实验中心
兼职(客座)教授
行业导师
人才培养
一级学科简介
博士后流动站
博士学位点
硕士学位点
本科专业
一流课程
本科生培养
研究生培养
非学历教育
科学研究
科研平台
湖北省人居环境工程技术中心
武汉大学数字城市研究中心
武汉大学艺术与设计省级实验示范教学中心
特色研究领域
重点科研项目
科学研究团队
设计速递
社会服务
合作交流
国内合作
国际交流
党群建设
党建工作
工会工作
共青团工作
统战工作
离退休工作
作风建设
办事流程
投诉受理
诚聘英才
公共服务
规章制度
重要制度
党务与行政管理制度
本科生工作制度
研究生工作制度
设备共享
设备预约链接(电脑端)
设备预约链接(手机二维码)
空间预约
下载中心
本科生业务
研究生业务
国际交流
科研财务
栏目导航
新闻动态
通知公告
通知
讲座
公示
其它
信息公开
学校层面
学院层面
规章制度
校友之家
校友活动
校友名录
本科生
硕士生
博士生
其它
首页
->
栏目导航
->
通知公告
->
通知
-> 正文
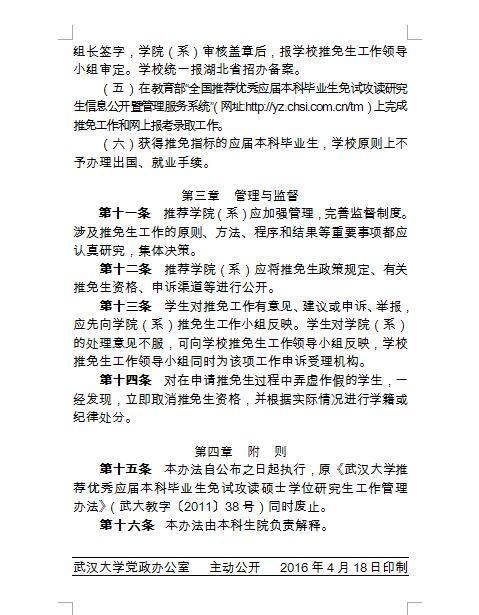
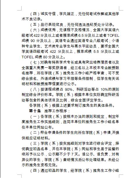
关于印发《武汉大学推荐优秀应届本科毕业生免试攻读硕士学位研究生工作管理办法》的通知
发布人:admin 日期: 2017-09-12 09:21 阅读
上一篇:
武汉大学城市设计学院2018年推荐应届本科毕业生免试攻读研究生工作的实施细则
下一篇:
武汉大学城市设计学院关于成立2018年应届本科毕业生推荐免试研究生工作小组的通知
返回列表